授权公布号:CN209229724U
一种多孔火盖炉头
有效
申请
2018-09-19
申请公布
1970-01-01
授权
2019-08-09
预估到期
2028-09-19
| 申请号 | CN201821528418.X |
| 申请日 | 2018-09-19 |
| 授权公布号 | CN209229724U |
| 授权公告日 | 2019-08-09 |
| 分类号 | F23D14/02;F23D14/58;F23D14/46 |
| 分类 | 燃烧设备;燃烧方法; |
| 申请人名称 | 浙江威猛达科技有限公司 |
| 申请人地址 | 浙江省金华市永康市西城四方路77号内第一幢 |
专利法律状态
2019-08-09
授权
状态信息
授权
摘要
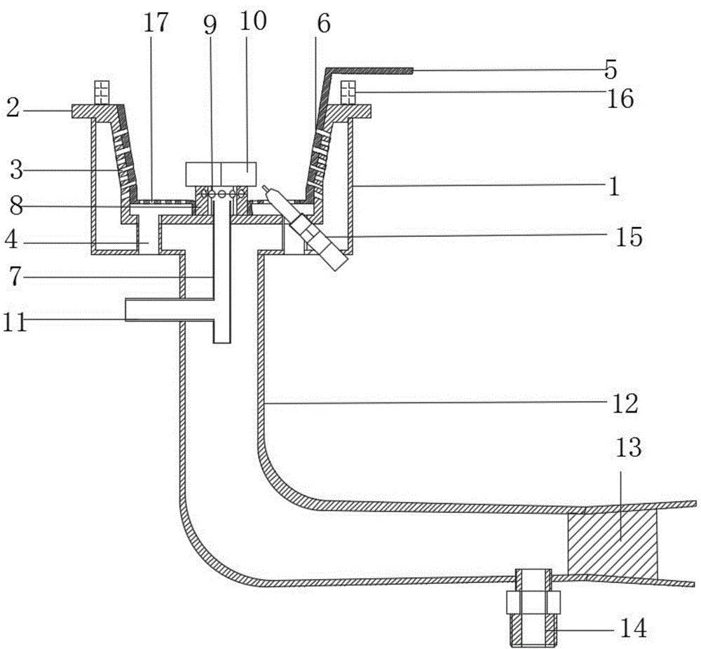
本实用新型公开了燃烧灶具技术领域的一种多孔火盖炉头,包括炉外壳,炉外壳内侧安装有多孔静音火盖,多孔静音火盖侧壁均匀开设有旋转出气口,多孔静音火盖底部对称螺纹连接有污水排除管,多孔静音火盖侧壁活动有限火器,限火器侧壁均匀开设有通火孔,多孔静音火盖底端固定设置有长明火管,长明火管顶端固定设置有固定块,固定块外壁均匀开设有通气小孔,固定块顶端螺纹连接有长明火帽,长明火管底端固定设置有长明火进气管,炉外壳底部外壁开设有进气导管,进气导管另一端固定设置有文丘里混合器。本实用新型不仅方便火盖更换与维护,而且使燃气混合的更均匀,提高了燃气利用率,并不易受杂物堵住出火孔造成对燃气燃烧的影响。


