授权公布号:CN215818080U
汽车车速脉冲滤波检测电路
有效
申请
2021-06-11
申请公布
1970-01-01
授权
2022-02-11
预估到期
2031-06-11
| 申请号 | CN202121309241.6 |
| 申请日 | 2021-06-11 |
| 授权公布号 | CN215818080U |
| 授权公告日 | 2022-02-11 |
| 分类号 | H03K5/01 |
| 分类 | 基本电子电路; |
| 申请人名称 | 深圳市有为信息技术发展有限公司 |
| 申请人地址 | 广东省深圳市福田区梅林街道梅丰社区梅华路105号多丽工业区1层福田国际电子商务产业园3栋101B-A10-06房 |
专利法律状态
2022-02-11
授权
状态信息
授权
摘要
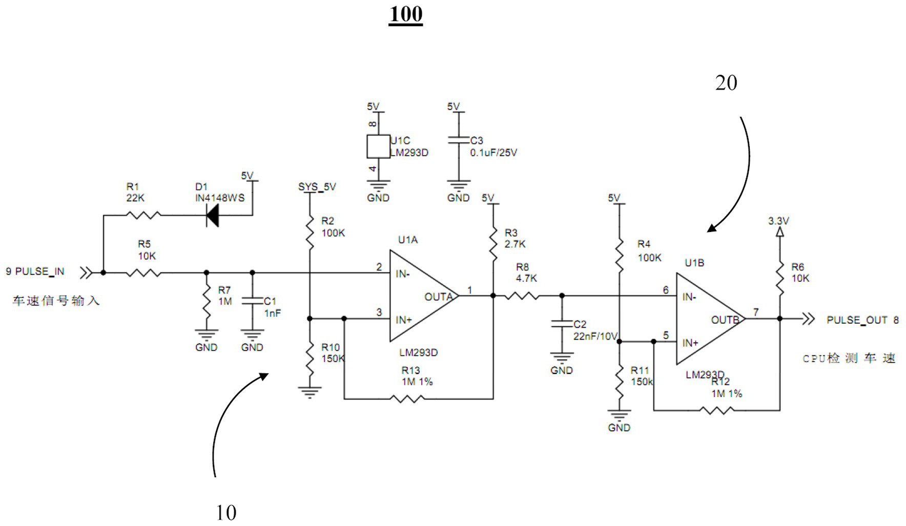
本实用新型涉及一种汽车车速脉冲滤波检测电路,用于将汽车车速脉冲信号发送至信号检测仪,其特征在于,包括依次设置于电路输入端和电路输出端之间的信号整形电路和低通滤波电路,所述信号整形电路包括第一比较器U1A,所述信号整形电路用于对所述电路输入端输入的汽车车速脉冲信号进行整形,所述低通滤波电路包括第二比较器U1B,所述低通滤波电路用于滤除汽车车速脉冲信号中的干扰杂波,并发送至汽车车速脉冲信号检测仪。所述汽车车速脉冲滤波检测电路适用于各种车辆的输入的不同的频率、不同电压值的汽车车速脉冲信号,使车辆记录仪自适应于各种型号的车辆。


