授权公布号:CN219659576U
一种带强停功能的电源输出控制电路、电源装置
有效
申请
2023-02-24
申请公布
1970-01-01
授权
2023-09-08
预估到期
2033-02-24
| 申请号 | CN202320309676.3 |
| 申请日 | 2023-02-24 |
| 授权公布号 | CN219659576U |
| 授权公告日 | 2023-09-08 |
| 分类号 | H02M1/088;H02M1/32;H02M1/36 |
| 分类 | 发电、变电或配电; |
| 申请人名称 | 浙江威星智能仪表股份有限公司 |
| 申请人地址 | 浙江省杭州市拱墅区莫干山路1418-41号6号楼(上城科技工业基地) |
专利法律状态
2023-09-08
授权
状态信息
授权
摘要
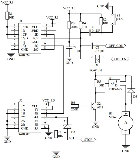
一种带强停功能的电源输出控制电路、电源装置,包括触发电路、或非门、开关电路,触发电路为单稳态触发电路,包括单稳态触发器、连至单稳态触发器输入引脚的触发信号输入端以及按键KEY,触发信号输入端可接收微处理器所发送的脉冲信号;单稳态触发器的输出引脚连接至或非门的其中一个输入引脚,或非门的另一输入引脚接地,或非门的输出引脚连接至开关电路的输入端以控制开关电路导通与关闭;接地的引脚还并联连接有强停信号输入端;在强停信号输入端输入高电平信号时,或非门输出低电平使开关电路断开,阻止电源的电流输入至电器元件中。本实用新型,能够在电器元件不需要输入电源且微处理器无法处理时强制关闭电源,阻止电源输入到电器元件中。


