授权公布号:CN210013025U
手持式熨烫设备
有效
申请
2019-05-06
申请公布
1970-01-01
授权
2020-02-04
预估到期
2029-05-06
| 申请号 | CN201920640071.6 |
| 申请日 | 2019-05-06 |
| 授权公布号 | CN210013025U |
| 授权公告日 | 2020-02-04 |
| 分类号 | D06F73/00 |
| 分类 | 织物等的处理;洗涤;其他类不包括的柔性材料; |
| 申请人名称 | 佛山市顺德区盛熙电器制造有限公司 |
| 申请人地址 | 广东省佛山市顺德区顺德高新区(容桂)华天西二路1号之一 |
专利法律状态
2020-02-04
授权
状态信息
授权
摘要
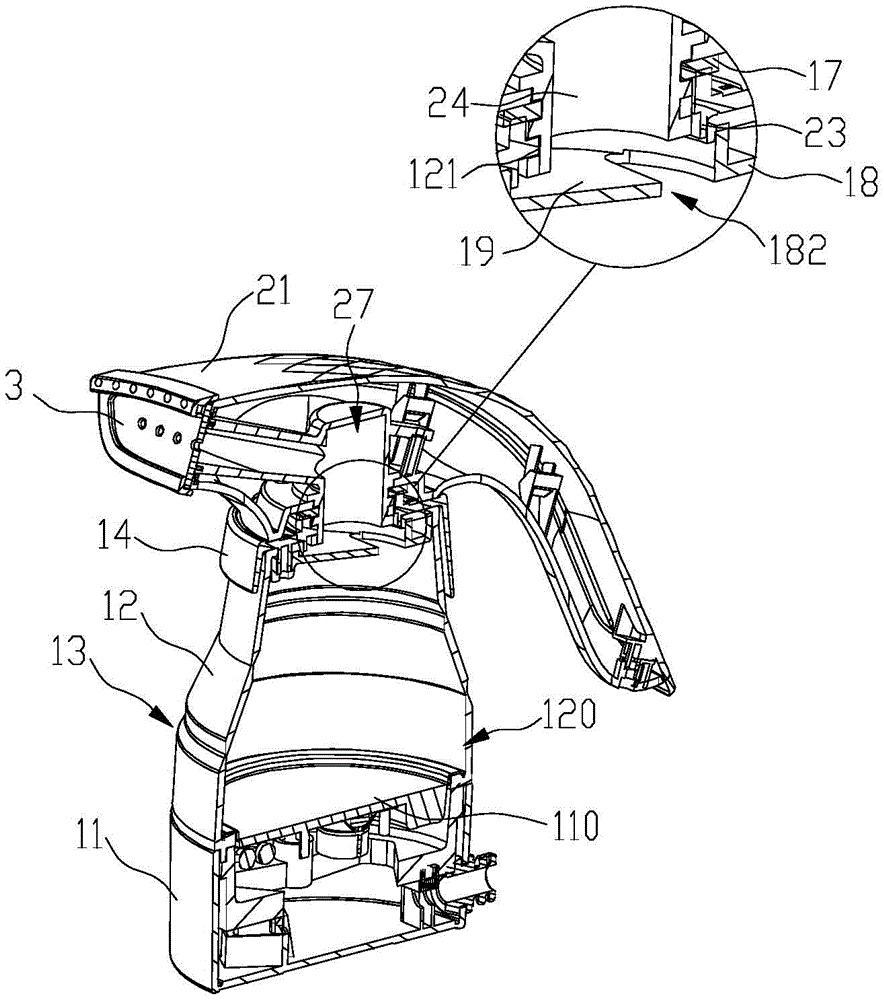
本实用新型提供的手持式熨烫设备,包括水箱组件和头部组件,头部组件设于水箱组件上部,水箱组件内设有储液腔,水箱组件底部设有对储液腔内液体加热的加热元件;头部组件一侧设有蒸汽喷孔组件,头部组件内设有连通储液腔和蒸汽喷孔组件的流体通道,流体通道出口处连通蒸汽喷孔组件,在流体通道入口处设有阻挡机构,阻挡机构包括阻挡壁和流体出口,阻挡壁设于流体通道入口的下侧,流体出口偏置设于流体通道入口处远离蒸汽喷孔组件的一侧。本实用新型的一种手持式熨烫设备,通过设置阻挡机构,避免储液腔内的水体流出,以及降低蒸汽喷出的速度。


