授权公布号:CN217978189U
一种微型球形摄影两用云台
有效
申请
2022-07-25
申请公布
1970-01-01
授权
2022-12-06
预估到期
2032-07-25
| 申请号 | CN202221945821.9 |
| 申请日 | 2022-07-25 |
| 授权公布号 | CN217978189U |
| 授权公告日 | 2022-12-06 |
| 分类号 | F16M11/14;G03B17/56 |
| 分类 | 工程元件或部件;为产生和保持机器或设备的有效运行的一般措施;一般绝热; |
| 申请人名称 | 广东百诺影像科技工业有限公司 |
| 申请人地址 | 广东省中山市坦洲镇第三工业区火炬路59号 |
专利法律状态
2022-12-06
授权
状态信息
授权
摘要
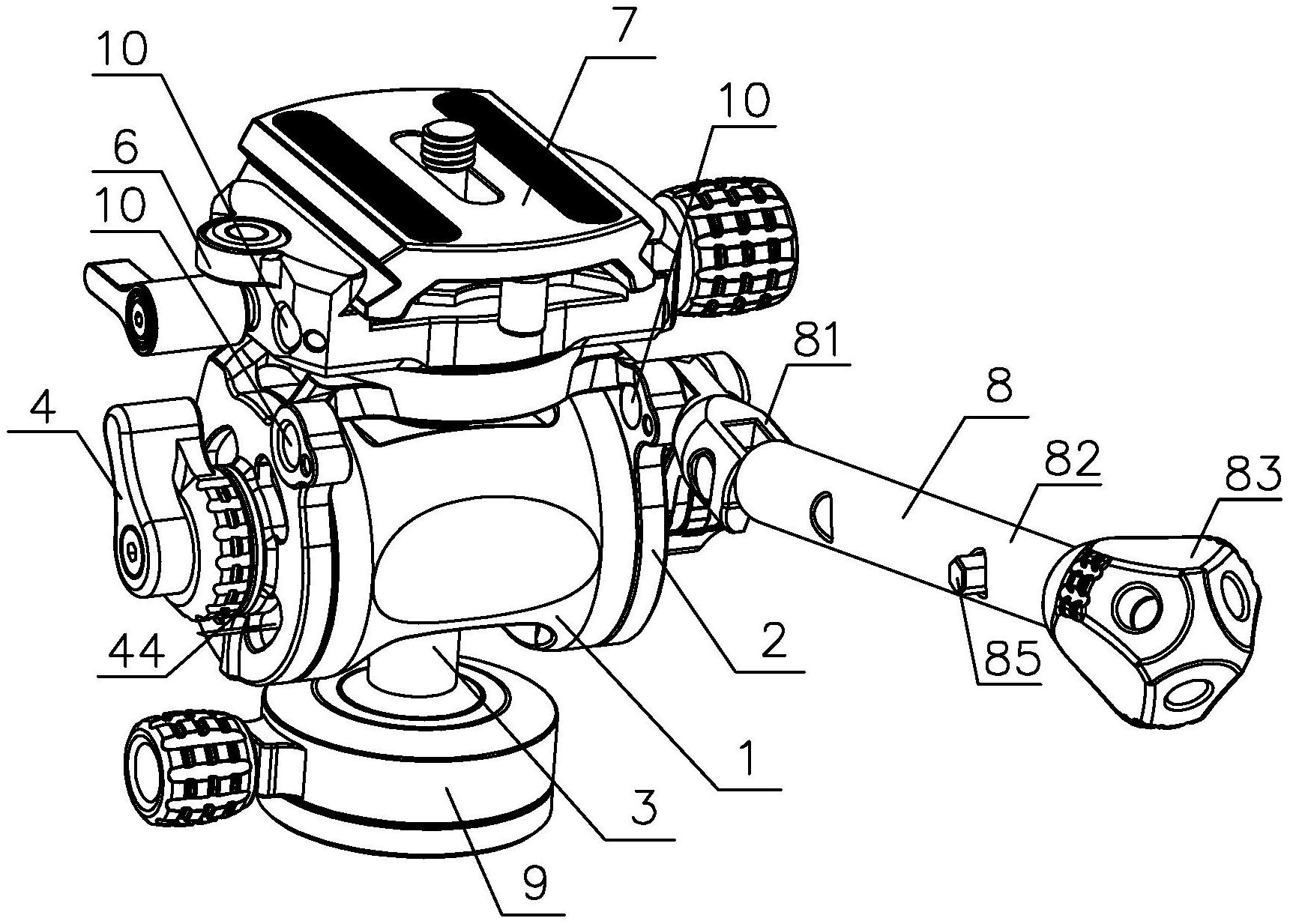
本实用新型的一种微型球形摄影两用云台,包括云台主体、用于驱动摄影机做仰俯运动的仰俯支架以及用于驱动摄影机万向转动的球体,所述仰俯支架顶部设有快装夹具组件,所述快装夹具组件上设有用于安装摄影机的快装板,所述仰俯支架或快装夹具组件上连接有能调节角度的把手组件,所述仰俯支架转动连接在所述云台主体上,所述云台主体下端设有用于容纳所述球体的内凹腔,所述球体底部设有云台底座,所述云台主体的一端设有用于锁紧所述仰俯支架的第一锁紧机构,所述云台主体的另一端设有用于锁紧所述球体的第二锁紧机构。


