授权公布号:CN214556590U
设有换模装置机构的数控转塔冲床
有效
申请
2021-04-30
申请公布
1970-01-01
授权
2021-11-02
预估到期
2031-04-30
| 申请号 | CN202120925469.1 |
| 申请日 | 2021-04-30 |
| 授权公布号 | CN214556590U |
| 授权公告日 | 2021-11-02 |
| 分类号 | B21D22/02;B21D37/14;B08B17/02;B08B5/02 |
| 分类 | 基本上无切削的金属机械加工;金属冲压; |
| 申请人名称 | 天津华林同创建材有限公司 |
| 申请人地址 | 天津市北辰区大张庄镇九园公路南 |
专利法律状态
2021-11-02
授权
状态信息
授权
摘要
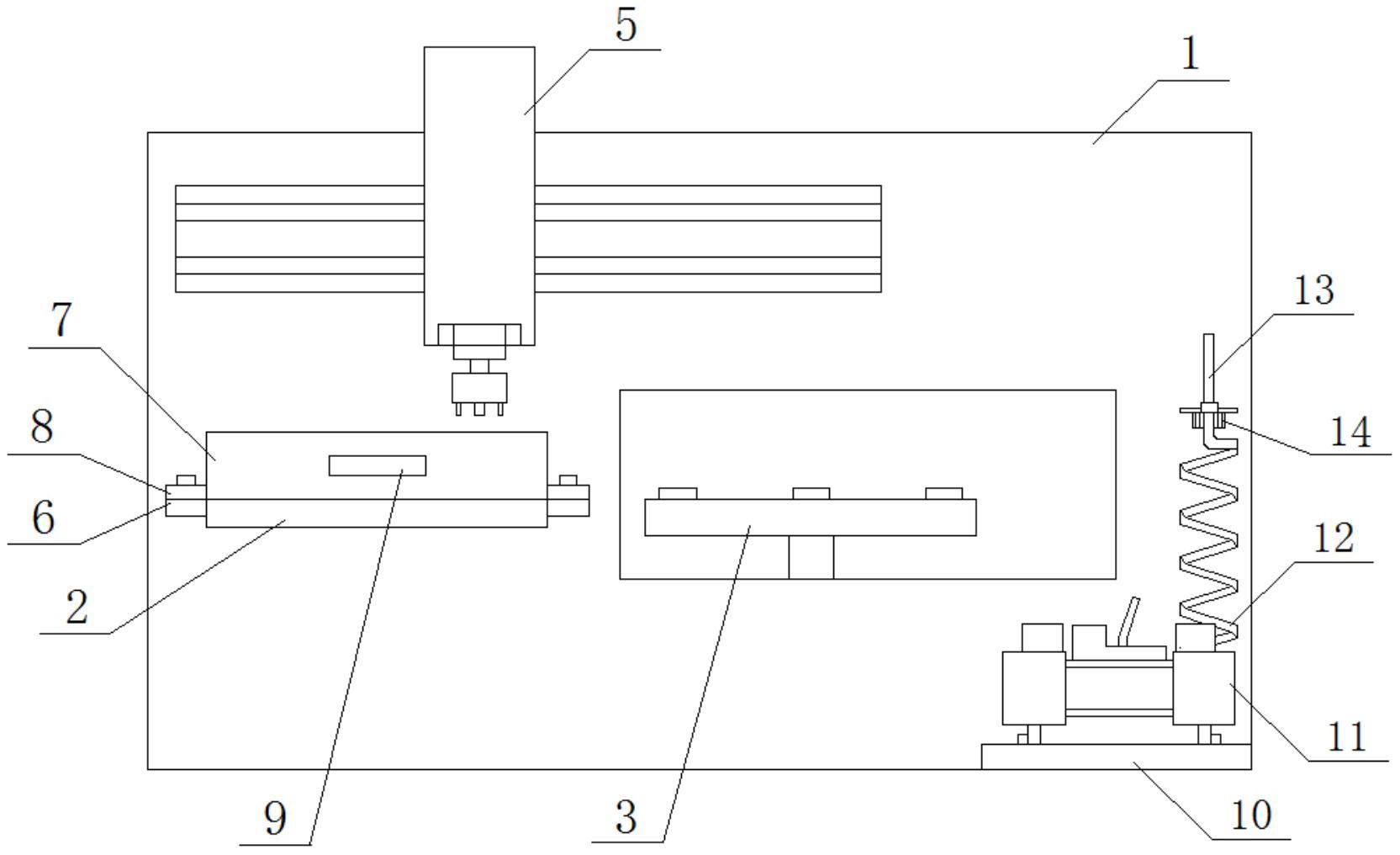
本实用新型公开了设有换模装置机构的数控转塔冲床,模具库的左右两侧均焊接有固定块,固定块的上表面设有螺纹槽a,固定块的上方通过锁紧旋钮固定有防尘罩,防尘罩的后侧为敞开式结构,防尘罩的左右两侧下方均焊接有安装块,防尘罩的前侧通过螺丝a安装有拉手,冲床机架的右下方前侧焊接有底座,底座的上方焊接有限位条,左右两侧限位条之间卡装有碎屑清理气泵,碎屑清理气泵的出气嘴通过接头连接有延长气管,延长气管的另一端通过固定头螺接有喷气头,喷气头位于转盘的右侧。通过防尘罩的设置,可以在数控转塔冲床未工作时,对模具库起防尘作用,并且通过碎屑清理气泵和喷气头的设置,方便了对转盘上的碎屑及时清理。


