授权公布号:CN102969704B
一种预充电电路
有效
申请
2012-11-06
申请公布
2013-03-13
授权
2018-01-12
预估到期
2032-11-06
| 申请号 | CN201210437596.2 |
| 申请日 | 2012-11-06 |
| 申请公布号 | CN102969704A |
| 申请公布日 | 2013-03-13 |
| 授权公布号 | CN102969704B |
| 授权公告日 | 2018-01-12 |
| 分类号 | H02H9/02;H02H9/04 |
| 分类 | 发电、变电或配电; |
| 申请人名称 | 陕西天天出行科技有限公司 |
| 申请人地址 | 陕西省西安市南二环西段69号西安创新设计中心3层312室集群注册014号 |
专利法律状态
2019-11-19
专利申请权、专利权的转移
状态信息
专利权的转移;IPC(主分类):H02H9/02;专利号:ZL2012104375962;登记生效日:20191030;变更事项:专利权人;变更前权利人:天津市松正电动汽车技术股份有限公司;变更后权利人:陕西天天出行科技有限公司;变更事项:地址;变更前权利人:300308 天津市东丽区空港经济区西十道一号;变更后权利人:710000 陕西省西安市南二环西段69号西安创新设计中心3层312室集群注册014号
2018-01-12
发明专利权授予
状态信息
授权
2015-11-18
实质审查的生效
状态信息
实质审查的生效;IPC(主分类):H02H9/02;申请日:20121106
2013-03-13
发明专利申请公布
状态信息
公布
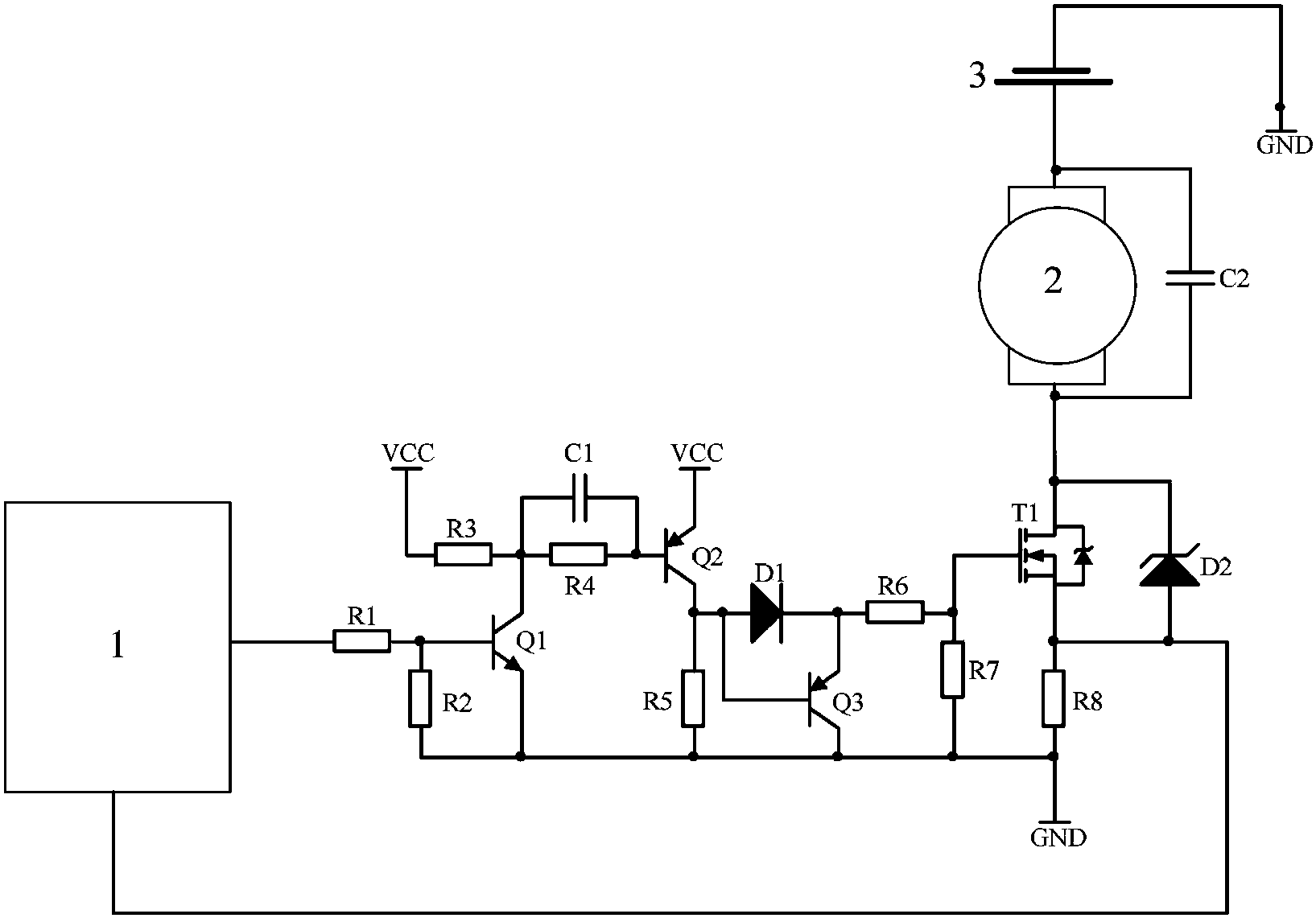
摘要
本发明公布了一种预充电电路,电阻R1一端与单片机(1)相连,另一端接三极管Q1基极;电阻R2一端接三极管Q1基极,另一端接地;电阻R3一端接三极管Q1集电极,另一端接VCC;三极管Q1发射极接地;电阻R4一端接三极管Q1集电极,另一端接三级管Q2基极;电容C1一端接三级管Q1集电极,另一端接三极管Q2基极;电阻R5一端接三极管Q2集电极,另一端接地;电阻R6一端接三极管Q3发射极,另一端接晶体管T1栅极;电阻R7一端接晶体管T1栅极,另一端接接地;电阻R8一端接地,另一端接晶体管T1源极。发明旨在克服现有技术中的不足,提供一种结构简单可靠、成本低的预充电电路。


