授权公布号:CN215990261U
一种减小浪涌冲击的预充电电路
有效
申请
2021-08-25
申请公布
1970-01-01
授权
2022-03-08
预估到期
2031-08-25
| 申请号 | CN202122014921.1 |
| 申请日 | 2021-08-25 |
| 授权公布号 | CN215990261U |
| 授权公告日 | 2022-03-08 |
| 分类号 | H02J7/00;H02M1/32 |
| 分类 | 发电、变电或配电; |
| 申请人名称 | 纽福克斯光电科技(上海)有限公司 |
| 申请人地址 | 上海市青浦区外青松公路4589号 |
专利法律状态
2022-03-08
授权
状态信息
授权
摘要
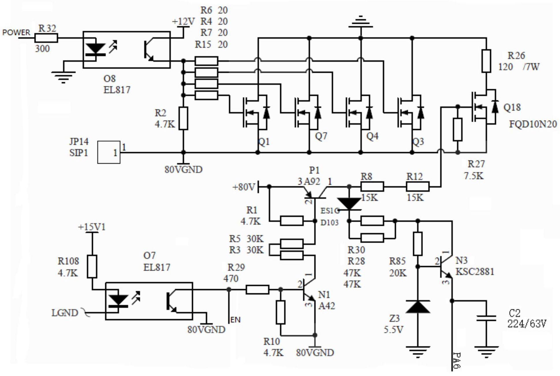
本实用新型涉及逆变器技术领域,具体地说是一种减小浪涌冲击的预充电电路。一种减小浪涌冲击的预充电电路,包括电源,其特征在于:所述的电源正极分别连接电阻一一端、三极管一发射极,电阻一另一端分别连接三极管一基极、电阻五一端,三极管一集电极分别连接二极管一百零三阳极、电阻八一端,二极管一百零三阴极分别连接电阻三十、电阻二十八一端,电阻三十、电阻二十八另一端合并后分别连接电阻八十五一端、三极管三集电极。同现有技术相比,解决了大功率逆变器输入端电流浪涌大的问题,减小了电池端受到的冲击与损耗,提高了充电稳定性,延长了电池寿命,避免触发锂电池保护板的过流保护。


