授权公布号:CN115940806B
一种光伏发电系统及其故障诊断方法
有效
申请
2023-01-10
申请公布
2023-04-07
授权
2023-05-23
预估到期
2043-01-10
| 申请号 | CN202310034557.6 |
| 申请日 | 2023-01-10 |
| 申请公布号 | CN115940806A |
| 申请公布日 | 2023-04-07 |
| 授权公布号 | CN115940806B |
| 授权公告日 | 2023-05-23 |
| 分类号 | H02S50/00;G01D21/02;H02S40/32;G06N3/0464;G06N3/0475;G06N3/094 |
| 分类 | 发电、变电或配电; |
| 申请人名称 | 柏腾数科(杭州)科技有限公司 |
| 申请人地址 | 浙江省杭州市余杭区五常街道溪沁街258号浙江(杭州)知识产权创新产业园4幢5F |
专利法律状态
2023-05-23
授权
状态信息
授权
2023-04-07
公布
状态信息
公布
摘要
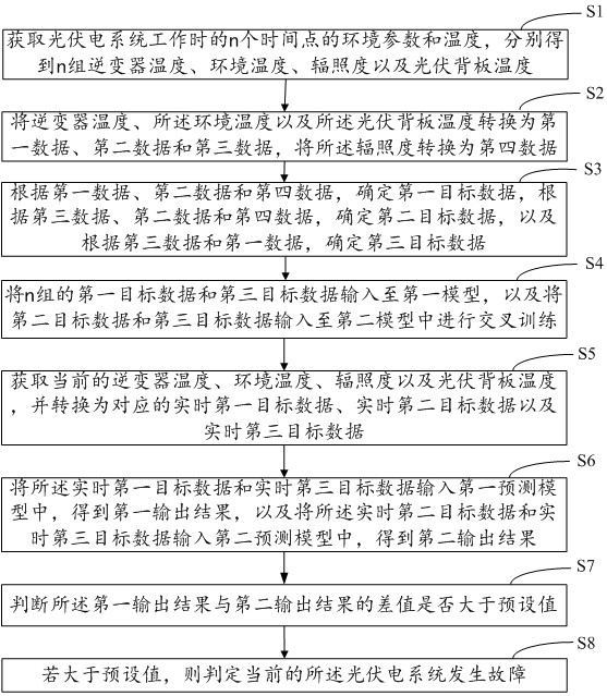
本发明提供了一种光伏发电系统及其故障诊断方法,其中,方法包括:获取多组逆变器温度、环境温度、辐照度以及光伏背板温度,并进行标准化处理,输入第一模型和第二模型中进行交叉训练,从而得到第一预测模型和第二预测模型,对当前的光伏发电系统的数据进行计算,从而判断是否具有故障。本发明的有益效果:实现了根据其对应的变化情况,即使没有达到过高的电压或者温度,也可以对故障进行识别,起到一个更早预防的作用,从而减少火灾等进一步恶劣的情况,提高了光伏发电系统的安全性。


