授权公布号:CN111891869B
基于云平台的可视化救援系统
有效
申请
2020-08-18
申请公布
2020-11-06
授权
2023-10-17
预估到期
2040-08-18
| 申请号 | CN202010829880.9 |
| 申请日 | 2020-08-18 |
| 申请公布号 | CN111891869A |
| 申请公布日 | 2020-11-06 |
| 授权公布号 | CN111891869B |
| 授权公告日 | 2023-10-17 |
| 分类号 | B66B5/00;B66B5/02 |
| 分类 | 卷扬;提升;牵引; |
| 申请人名称 | 通力电梯有限公司 |
| 申请人地址 | 江苏省苏州市昆山市玉山镇古城中路88号 |
专利法律状态
2023-10-17
授权
状态信息
授权
2020-11-24
实质审查的生效
状态信息
实质审查的生效;IPC(主分类):B66B5/00;申请日:20200818
2020-11-06
公布
状态信息
公布
摘要
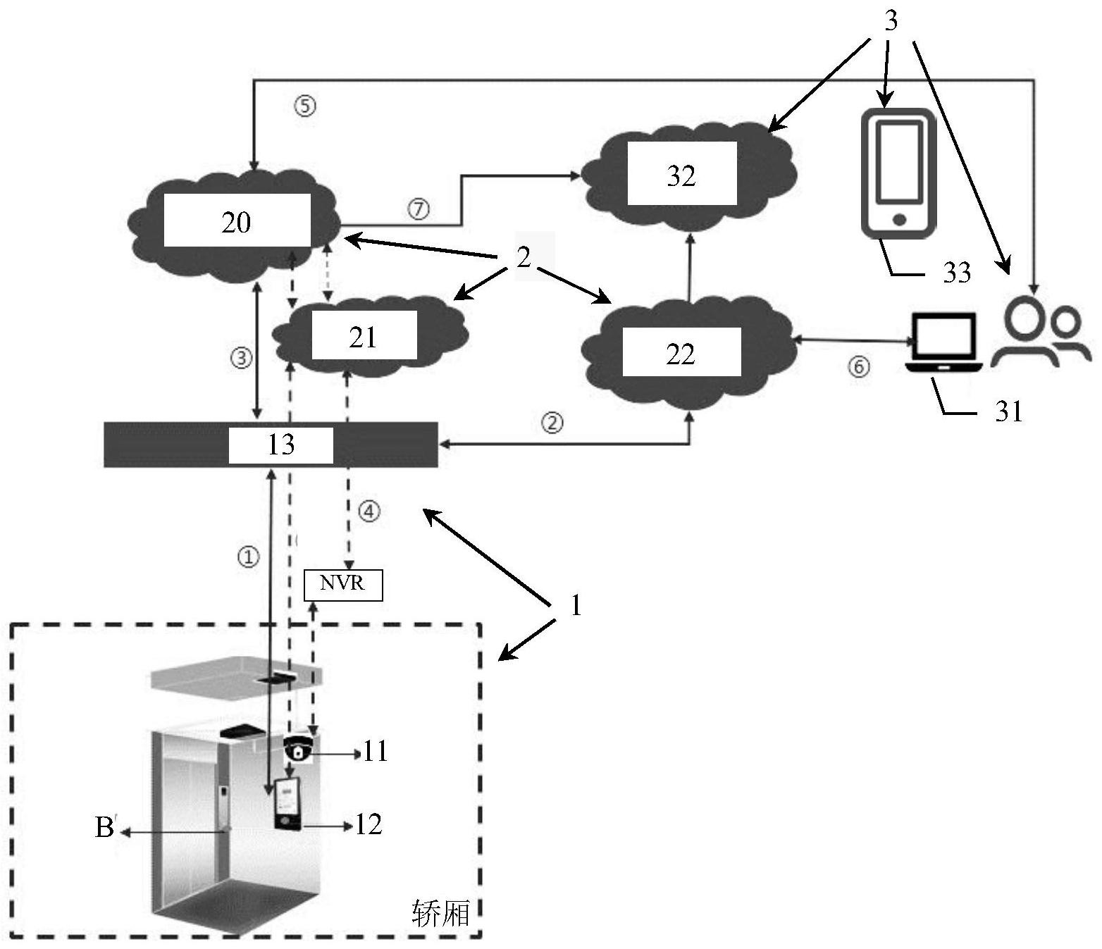
本发明提供一种用于目标空间的救援系统,包括:监控系统,具有:视频监测装置,获取与目标空间中的人员相关的视频监测信息;音视频装置,能执行与目标空间中的人员的音视频通信;数据传输单元,即DTU,获取与目标空间相关的状态信息,与视频监测装置通信连接以接收所述视频监测信息,和根据所述状态信息和所述视频监测信息判断是否发生被困事件,并在判断出已发生被困事件时自动生成报警信息;云平台,与DTU通信连接,以接收所述报警信息并生成救援请求;救援平台,与云平台通信连接,以接收所述救援请求,并根据所述救援请求制定救援任务订单。


