授权公布号:CN213386684U
一种电池花壳的自动排壳装置
失效
申请
2020-10-12
申请公布
1970-01-01
授权
2021-06-08
预估到期
2030-10-12
| 申请号 | CN202022264424.2 |
| 申请日 | 2020-10-12 |
| 授权公布号 | CN213386684U |
| 授权公告日 | 2021-06-08 |
| 分类号 | B65G47/92;B65G47/84 |
| 分类 | 输送;包装;贮存;搬运薄的或细丝状材料; |
| 申请人名称 | 广东三七新能源有限公司 |
| 申请人地址 | 广东省江门市台山市工业园长兴路16号A座 |
专利法律状态
2023-10-27
专利权的终止
状态信息
未缴年费专利权终止;IPC(主分类):B65G 47/92;专利号:ZL2020222644242;申请日:20201012;授权公告日:20210608;终止日期:
2021-06-08
授权
状态信息
授权
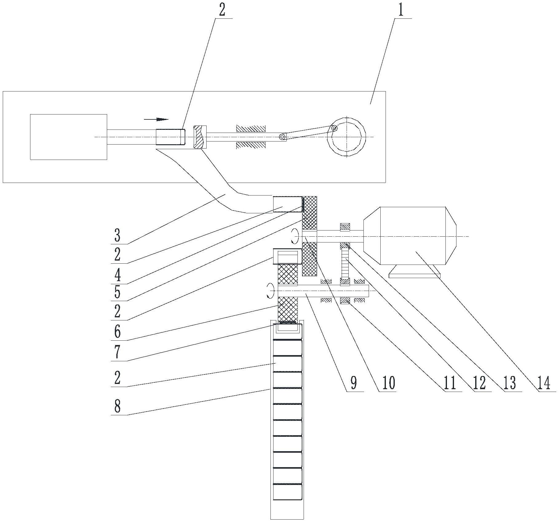
摘要
本实用新型提供一种电池花壳的自动排壳装置,驱动电机通过主动轴直接驱动花壳吸盘旋转,输送转盘与从动轴连接,从动轴上设置有从动带轮,主动带轮通过传动皮带带动从动带轮旋转进,进而通过从动轴带动输送转盘旋转;花壳吸盘的圆周正面方向镶嵌有吸盘磁铁,输送转盘设置有输送凹槽;花壳导向槽设置在花壳机旁边,花壳机制作的花壳由于重力的关系掉落到花壳导向槽中,花壳导向槽的出口正对花壳吸盘的圆周正面方向;花壳流槽以一定倾斜角度设置,被输送转盘输送的花壳在花壳流槽里面紧挨着流出。与现有技术相比,本实用新型的电池花壳的自动排壳装置,能较好解决污染花壳的问题,并大幅减轻工人的劳动强度,提高了生产效率。


