授权公布号:CN219749662U
一种ECAS报警系统
有效
申请
2023-05-23
申请公布
1970-01-01
授权
2023-09-26
预估到期
2033-05-23
| 申请号 | CN202321282351.7 |
| 申请日 | 2023-05-23 |
| 授权公布号 | CN219749662U |
| 授权公告日 | 2023-09-26 |
| 分类号 | B60Q9/00;B60R16/023;B60R16/033 |
| 分类 | 一般车辆; |
| 申请人名称 | 浙江万安科技股份有限公司 |
| 申请人地址 | 浙江省绍兴市诸暨市店口镇中央路188号 |
专利法律状态
2023-09-26
授权
状态信息
授权
摘要
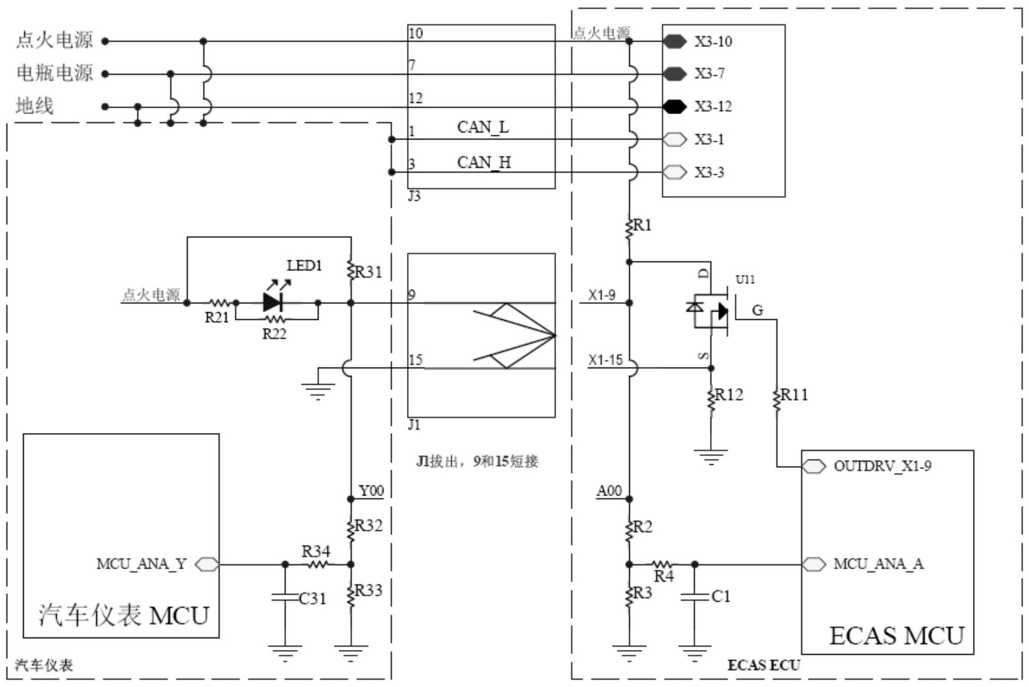
本实用新型涉及ECAS报警装置,公开了一种ECAS报警系统,其包括仪表单元和ECAS单元;ECAS单元内包含电源单元;其仪表单元通过第一连接单元与ECAS单元连接;电源单元通过第二连接单元与仪表单元连接。本实用新型设计的ECAS报警系统在ECAS系统线束中的电源线插头忘记插入或者遭到人为破坏,驾驶室能够及时收到报警信号,并能够及时确定具体的故障状态。从而进一步提高了驾驶车辆的安全性。


